冠城集团
冠城教育
旗下院校
冠城学院
新闻中心
人才招聘
联系我们
OA
首页
冠城集团
集团概况
领导风采
组织文化
企业荣誉
冠城教育
教育概况
发展历程
组织架构
文化理念
发展战略
核心能力
发展思路
荣誉成果
旗下院校
成都冠城实验学校
眉山冠城实验学校
成都启文幼儿园
成都蓝港外国语学校
核桃书院
冠城学院
学院简介
领导讲话
教育视导
专业研修
教育论坛
新闻中心
冠城要闻
校园动态
社会关注
感动冠城
教育资讯
通知公告
人才招聘
人才理念
招聘信息
联系我们
联系方式
在线留言
OA登录
全站搜索
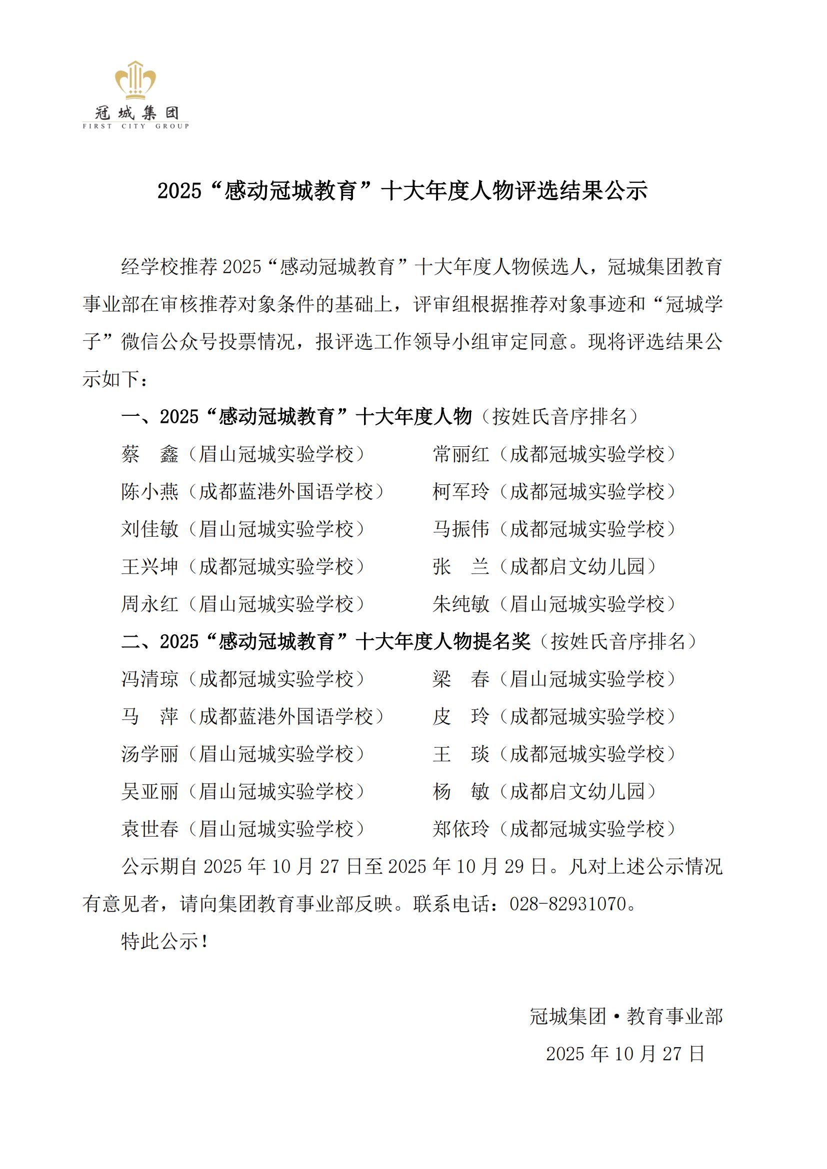
2025“感动冠城教育”十大年度人物评选结果公示
时间:2025-10-27 来源:
上一条
没有上一条了
下一条
2024“感动冠城教育”十大年度人物评选结果公示
返回